edu邮箱 |
首页
学校概况
学校简介
八大亮点
七大改善
花园校园
智慧校园
运动校园
实践条件
组织机构
教学单位
职能部门
教师队伍
专家教授
名企双师
教科研团队
教师故事
学科专业
专业排名领先
专业介绍
专业方向介绍
专业主任说专业
校企合作
教学科研成果
就业导向人才培养
就业教育特色
学生科创成果
实践教学环境
现代产业学院
国际合作
海外留学
海外研学
招生就业
招生工作
就业升学
专升本招生网
学生成长
厚德育未来
科创展未来
运动享未来
美育竞未来
生活悦未来
奖助筑未来
校园生活
学生公寓
餐饮商服
交通服务
导览服务
生活指南
空调专题
公共服务
人才招聘
校历
信息公开
下载专区
常用链接
首页
学校概况
学校简介
八大亮点
七大改善
花园校园
智慧校园
运动校园
组织机构
教学单位
职能部门
教师队伍
专家教授
名企双师
教科研团队
教师故事
学科专业
专业排名领先
专业介绍
专业方向介绍
专业主任说专业
校企合作
教学科研成果
教学科研
就业教育特色
学生科创成果
实践教学环境
现代产业学院
招生就业
招生工作
就业升学
专升本招生网
学生成长
厚德育未来
科创展未来
运动享未来
美育竞未来
生活悦未来
奖助筑未来
校园生活
学生公寓
餐饮商服
交通服务
导览服务
生活指南
空调专题
公共服务
人才招聘
校历
信息公开
下载专区
常用链接
通知公告
当前位置:>>
首页
>>
通知公告
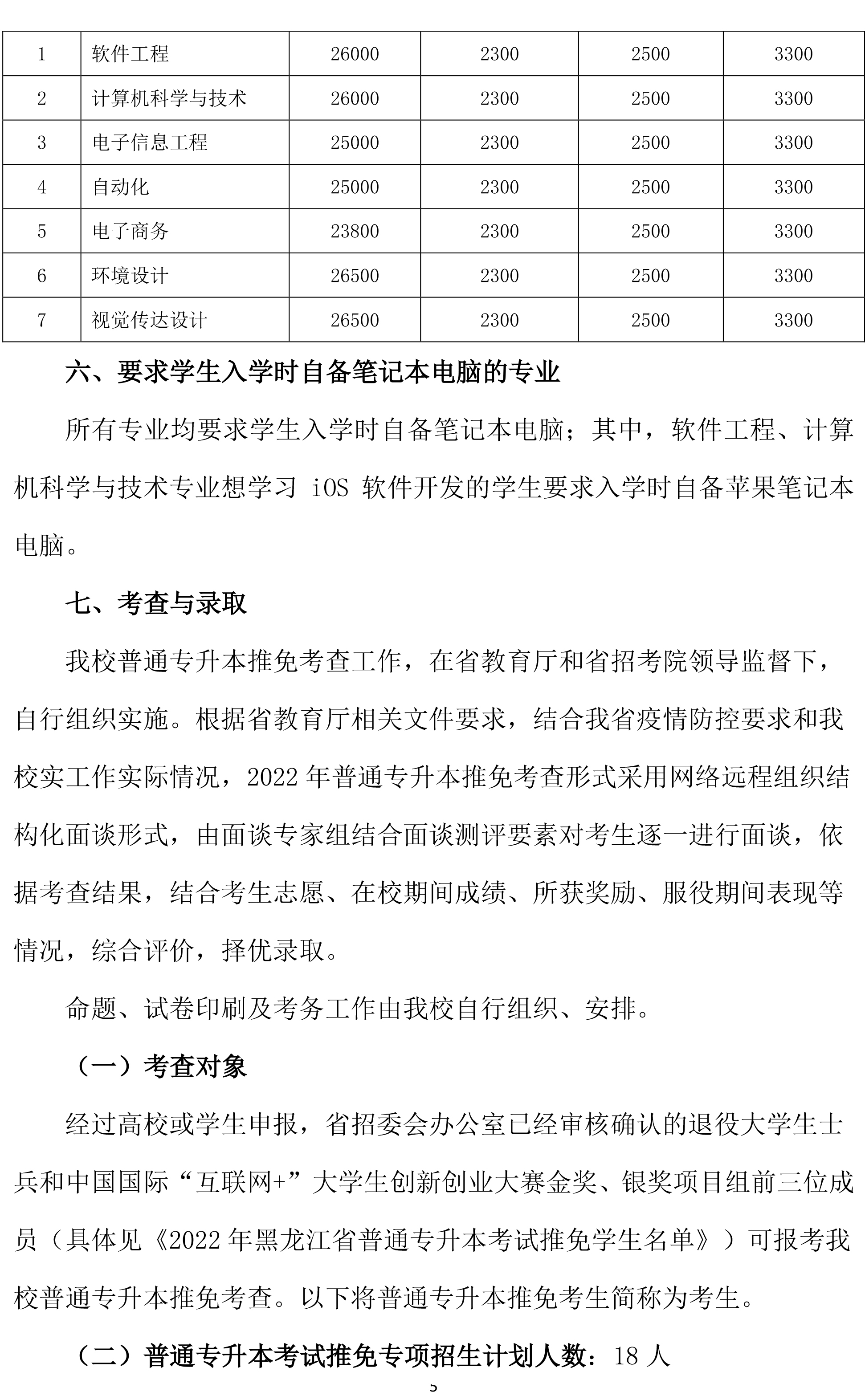
招考速递丨哈尔滨信息工程学院2022 年普通专升本考试推免考查工作方案
来源:通知公告
发布时间:2022-04-26 08:00:00
附件一:
哈尔滨信息工程学院普通专升本考试推免考查
诚信考核承诺书
https://www.greathiit.com/uploadfile/2022/0426/20220426092756713.doc
上一条:哈尔滨信息工程学院周工作日程安排(4.4-4.10,第七周)
下一条:关于“五一”工作安排的通知