
博士,黑龙江省高等教育学会第七届理事会常务理事、黑龙江省工业设计协会理事、黑龙江艺术设计协会装潢设计分会副秘书长。先后承担及参与省教育厅、省科学规划科研课题15项。获得全省优秀艺术科研成果奖一等奖,黑龙江省社会科学学科优秀科研成果奖二等奖等。完成和发表论文15篇,主编教材4部,副主编教材5部。指导学生参赛取得良好成绩:国家级奖项8项,省级20余项,优秀奖若干。
数字赋能 · 实战贯通
领域聚焦 · 课程多元
双师引领 · 校企协同
技术驱动 · 培育应用型新锐人才
本专业以艺术创意+数字技术为核心,紧跟数字化视觉传播前沿趋势,培养具备视觉创新思维、数字技术应用能力与市场传播洞察力的应用型视觉传达设计人才,满足品牌传播、数字媒体、交互体验等领域的行业需求。
招生规模省内领先,年均招生超过140人,高于省内同类院校平均招生数及报到率,生源质量与规模稳居前列;
拥有10余间校企共建实验室,实施双导师制教学,引入50余项真实项目,企业总监亲自带队,学生在校期间即可参与商业级项目实战;
100%双师团队屡获国家级、省级一流课程与思政项目奖项、省级教学竞赛、教研成果丰硕;
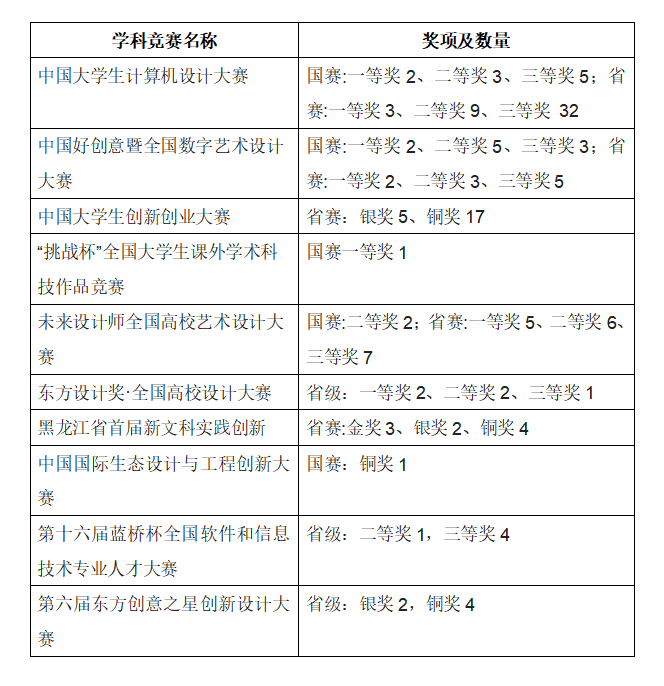
学生近三年获国家级、省市级奖项200余项,竞赛成果突出;
专业就业率持续多年超95%,2025届达99.02%,远超全国艺术类专业平均就业率及省内同类院校水平,实现毕业即就业,就业竞争力强劲。
1.就业率及薪资:
近三年就业率持续领先,2025届达99.02%,专业对口率超90%,且高质量就业(央国企、大型私企、考研等)占比63.4%。毕业生就业区域集中在一线及新一线城市,薪资水平位于同行业前列,呈现高起点、稳增长的特点。
首年薪资,毕业生入职首年平均月薪集中于6000–8000元,部分优秀学生入职头部企业可达10000元以上;
成长薪资,具备2–3年行业经验后,平均月薪普遍提升至 12000–15000元;
高薪典型,部分毕业生入职小米、网易、阿里巴巴等企业,从事品牌设计、UI/UX、数字内容创作等岗位,年薪可达20万–40万元。
2.就业方向/岗位:
(1)核心方向:品牌设计与传播
聚焦企业品牌形象、广告宣传、营销物料等全案设计,岗位稳定、需求量大。
✅ 主要岗位:品牌设计师、平面设计师、广告创意设计师、包装设计师、美术指导等。
(2)高增长方向:数字媒体与影视短视频
聚焦影视内容、短视频创意、后期剪辑与动态视觉设计,技术融合度高,市场需求旺盛。
✅ 主要岗位:影视美术设计师、短视频编导、后期剪辑师、动态图形设计师、视频内容策划。
(3)新兴方向:用户体验与智能视觉设计
融合UI/UX、AIGC、交互设计等领域,面向互联网产品、智能终端与数字界面设计。
✅ 主要岗位:UI设计师、UX设计师、交互设计师、AI视觉生成师、VR/AR视觉设计师。
(4)融合方向:内容运营与视觉营销
侧重视觉内容策划、新媒体运营、电商视觉与社交平台创意推广,强调“设计+运营”双技能。
✅ 主要岗位:视觉内容运营、新媒体设计师、电商视觉设计师、社交平台策划、用户增长设计师。
(5)文化创意与产业设计方向
服务于文创产品、地方IP、乡村振兴、展览展示等领域,兼具文化价值与商业潜力。
✅ 主要岗位:文创产品设计师、IP形象设计师、文旅视觉设计师、展览设计师、包装设计师。
3.就业单位(部分):
小米公司、网易(杭州)网络有限公司、清华大学建筑设计研究院有限公司成都分公司、深圳浪尖设计集团有限公司、深圳广播电视台、杭州海康威视数字技术股份有限公司、杭州网银科技有限公司、浙江海心智惠科技有限公司、上海德程数据技术有限公司、上海智驭电子商务有限公司、杭州景笑科技有限公司、国家税务局抚顺市东洲区税务局。
4.深造录取院校(部分)
刘桐彤 云南大学
刘悦 哈尔滨师范大学
崔雪莹 兰州交通大学
马欣彤 内蒙古艺术学院
马柯歆 河南财经政法大学
1. 实战能力强,毕业即能战
学生能独立完成品牌、动态、交互等从需求分析到方案落地的全流程设计,熟练使用PS、AE、C4D等工具,人均在校完成14个实战项目,具备直接上岗的商业设计能力。
2. 双证加持,就业更有底气
专业认证率100%,可考取Adobe认证设计师等高含金量证书,提升专业资质与国际竞争力,求职更受青睐。
3. 掌握AI设计,拥抱技术变革
熟练运用Midjourney、Stable Diffusion等AI工具进行创意生成与智能排版,具备AI赋能的设计思维与效率优势。
4. 竞赛参与广,获奖层次高
100%学生参与省级以上设计竞赛,近三年累计获奖200余项,约40%学生荣获省级以上、80%学生获校级奖项,以赛促学,成果斐然。
5. 实习全覆盖,就业有保障
系统安排假期认识实习、企业项目实习及毕业实习,学生均能获得2-3次优质实习机会,提前融入职场,实现从学习到就业的无缝对接。
6.课程体系前沿全面,筑牢能力根基
构建了基础-技术-实践三层递进的课程体系,确保知识结构的系统性。学生在掌握版式设计等坚实基础后,将进阶学习智能包装、新视觉设计等前沿技术课程,并与品牌形象设计(省级思政示范课)等核心课程深度融合。课程全面融入企业真实项目与技术标准,确保所学即所用,塑造应用型知识结构。
1.项目驱动,实战赋能
实施在校即实战培养模式,通过元宝村IP、“宜企拍”品牌设计、民族地区幼教数字资源等50余项真实商业项目,使学生在校期间即可积累完整的项目经验。学生人均在校完成项目达14个,更通过一套系统化、分阶段、全覆盖的实地研习体系,深度对接产业;
大一认知启航:开展《认识实习》课程,通过企业高管分享行业趋势、沙龙互动及走访哈尔滨创意设计中心、中央大街商业区等,建立行业初步认知,激发专业兴趣。
大二大三专业深化:全体学生进行跨省实地考察,足迹遍布上海、杭州、苏州等产业高地。深入阿里巴巴集团等企业了解技术应用,探访M50创意园等园区感受创作生态,并通过在商业街区的大量现场调研与素材采集,拓宽视野,对接前沿设计思潮与市场动态。
大四能力整合:在长期积累的基础上,通过企业实习、毕业实习等环节,实现从项目实践到岗位能力的最终转化。
第3学期:珍聚彩标志设计项目
第4学期:俄罗斯零食店品牌项目
第5学期:乡村振兴产业学院主视觉及物料设计
第6学期:儿童绘本阅读项目
第7学期:元宝村IP“红宝仔”
第6学期:省外实地考察
2.校企共育,实习保障
与多家知名企业共建实验室与工作室,全面实施双导师制。学生在毕业前均有机会进入企业实地实习,小米汽车科技有限公司、四川大禹伟业传媒集团有限公司、黑龙江新浪网络信息服务有限公司、朝喜(哈尔滨)文创动漫科技有限公司等21家企业提供实习岗位,平均每位学生在校期间可获得2-3次实习机会,参与真实岗位工作,将企业项目经历写入简历,显著提升就业竞争力。
3.就业导向,全面安排
依托深度校企合作网络与就业推荐机制,100%为学生精准对接阿里巴巴 (中国) 有限公司、东方师承(北京)文化科技有限公司等知名企业提供的近百个就业岗位,实现从实习到就业的无缝衔接,成就高起点、高质量职业发展。
4.教学改革深化,育人模式领先
本专业持续推进教学改革,深度融合联想模式、CDIO教育理念,构建教—学—做—评—创闭环育人体系。
联想模式赋能课堂:引入企业导师驻校授课,书籍装帧设计等课程融入联想模式,将企业真实案例、技术标准与岗位能力模型融入课程,实现课堂即职场。
CDIO贯穿全程:以构思—设计—实现—运作为主线,贯穿课程设计、项目实践与毕业实习。学生在品牌全案、智能包装、交互体验等项目中,完整经历从创意到落地的全流程,强化系统思维与执行力。
专业建有UI设计、数字媒体、广告制作、包装、朝喜文创校企合作、AI设计等10余个高水平实验室,配备激光雕刻、丝网印刷、专业录音棚等先进设备,形成覆盖创意-设计-制作-成品全流程的实践环境。
所有实验室均引入企业真实项目与产业导师,学生在校即可参与品牌设计、影视制作、文创开发、VR交互等前沿实战。
实现100%学生人人参赛,近半学生荣获省级以上大奖,三年累计获国家级、省市级奖200余项,通过将竞赛标准反哺日常教学,专业构建“创意→参赛→获奖→就业”的能力转化链。
典型佳绩:2025年(第18届)中国大学生计算机设计大赛本专业学生与众多双一流院校同台竞技,作品凭借突出的创新性与技术实现力,荣获国家一等奖,成绩位列前茅。