
中共党员,省高层次人才、省教学名师,软件学院院长兼教工党支部书记,省软件学会理事。牵头省级一流专业建设,多次获得 “优秀共产党员”“优秀教师”“四有” 好老师等称号,多次获得省级教学成果奖,指导学生在国省级技能大赛屡获佳绩。
国家示范性软件技术学院王牌专业
教育部学位评估A类专业
黑龙江省一流专业建设点
教育厅专业评估同类院校全省第一
专业概览:
软件工程专业(专业代码:080902)是我校重点建设的核心专业,以公益性办学为核心底色,所有收益均聚焦育人本质,全额用于打磨教学质量、改善教学环境,教学投入的诚意与占比远胜同类院校。目前在校生达 2175 人,已形成规模化、高质量的人才培养格局,且依托国家示范性软件技术学院优势,综合实力稳居省内同类专业首位。专业紧密对接软件行业全域需求(如智能化软件开发、数字孪生技术、前端开发技术、移动开发技术、游戏程序设计技术、DevOps 与测试技术等),聚焦适用型、复合型人才培养,目标是培育 AI 时代适配行业岗位需求的软件工程师,让学生 “起步即领先”。培养过程中,按行业岗位标准细分人才培养方案,搭配大量实践训练,助力学生同步积累专业技能与工作经验;同时通过微专业、跨学科课程模块,实现知识供给的复合化与拔高式输出,确保能力匹配市场需求。毕业生发展 “进可攻,退可守”。“进”,可凭技术突破高薪、跨界创新,向跨学科前沿发力攻坚新兴技术,就业覆盖互联网大厂、科研院所、国企、银行等多类单位,发展上限不封顶。“退”,可守稳定岗位、轻松转行,技术壁垒与广泛应用让职业选择既自由又安全,发展下限特别高。软件工程专业为每一位学子的职业人生铺就坚实而广阔的道路。
专业人才培养质量获行业高度认可,毕业生广泛就职于国内外知名企业与优质单位,形成 “优质企业定向输送” 的就业格局。
同时,专业为有志于学术深造的学生提供全流程无偿支持,专门成立考研 / 考公专班,为学生提供真题资料、考点串讲、模拟面试、复试指导等服务,全程由经验丰富的专职教师保驾护航,不收取任何额外费用。近年来,毕业生先后考入哈尔滨工业大学、东北大学、黑龙江大学等国内重点高校,以及海外知名院校,在计算机科学与技术、人工智能、大数据等领域持续深耕,学术发展潜力突出。
你能较同类高校提前 2 年学习软件工程核心技术,还可接触 AI 大模型等前沿内容;
你能依托与名企共建的产业学院,提前 2 年积累企业真实项目经验;
你将完成 8 学期累计 10 万行代码训练,可使用 24 小时企业级实验室,实操能力强于同类学生;
你若基础薄弱,可通过“师徒制 + 小导师带教” 稳步提升专业能力;
你有升学或考公需求时,可享受专班支持,助力冲刺重点高校或优质公职单位;
你能在行业权威的“双师型”教师指导下,快速掌握岗位所需技能;
你可报考华为认证、软考,所获证书还能认定相应学分;
你有机会参与国际、国家、省部级赛事,创新能力可获得行业认可;
你能通过跨学科模块与复合项目学习,适配 “软件 + AI/VR” 领域高薪岗位。
双省级教学名师带队,依托国家示范性软件技术学院核心师资优势,打造 “双师双能型” 师资队伍;54 人专职师资规模充足,高级职称教师占比 31.34%,“双师型”教师占 61.7%,且 80% 以上具备企业一线项目开发或技术管理经验,多曾任职于华为、央国企、上市集团等企业,多人担任过 CTO、高级工程师等职务;同时,团队中多人主持省部级课题、参与行业标准编制、主导重大技术研发,科研成果转化能力突出;此外,团队深度融合教学改革、行业实践与科研前沿,将最新技术动态、企业真实案例及科研成果融入课堂,为适用型人才培养提供核心保障。
1. 教学优势
专业围绕2项省级教学成果奖,以 “理论 - 实践 - 创新” 一体化培养体系为核心框架,聚焦 “项目实战不断线” 特色,构建多维度教学优势:
(1)课程领先且动态迭代:较同类高校提前 2 年启动核心技术学习,教学内容紧跟 AI 大模型、数字孪生等行业趋势,融入 AIGC 等新兴技术模块,实现课程与产业技术同步更新,为适用型人才筑牢前沿知识根基。
(2)实践强度远超同类:8 个学期持续开展编程训练,累计代码量超 10 万行,搭配 24 小时开放的企业级实验室,辅以 “解决真实问题” 的项目化教学,让学生在高频实操中熟练技术。
(3)个性化培养零门槛增值:采用 “分层次 + 个性化” 模式,创新全无偿支持机制;双师型导师 “师徒制” 一对一课余指导、“刷课题” 实践小组免费提供资源与导师驻场、企业 / 校内专家定期开展前沿技术 workshop,结合 “小导师带教”(高年级带低年级),实现因材施教、批量成才。
(4)低门槛高适配的学习保障:针对基础薄弱学生,编程入门从 “Hello World” 简单逻辑起步,不依赖高深数理知识;英语术语通过中文注解 + 实操记忆,规避死记硬背;“双师型”教师与企业带头人联用真实案例拆解抽象难点,再通过 “基础代码→专业技能→工程实践” 三进阶体系逐步升级,确保学生随时能获答疑支持,无需硬扛学习压力。
(5)构建 “教学 - 科研 - 产业” 创新生态:突出实践占比以培养跨学科素养与核心工程能力。无论是否为 “数学天才”“英语学霸”,只要对编程不排斥、愿意每天投入 2 小时练习,就能掌握过硬技术 —— 真正实现 “低门槛入学,高强度成长,高适配就业” 的培养目标。
2. 校企协同育人
“产教融合、校企共育”:依托国家示范性软件技术学院的产业协同资源优势,与华为、海康软件、爱威尔科技等头部企业共建 “产业学院”。现有百余个校外实习基地(覆盖哈尔滨、上海、南京、深圳等城市)与 30 余个高规格校内实验室,为适用型人才培养提供真实产业场景支撑;
提前 2 年开始积累工作经验:创新 “2+2+1” 教学组织模式,前 2 年由校内教师夯实基础课程,后 2 年引入企业导师讲授专业核心课程,毕业设计阶段实行 “校内导师 + 企业导师” 双导师制,学生直接参与企业真实项目(如比亚迪新能源汽车 VR 展示系统、黑龙江省高等教育数据分析系统开发),强化适用型人才的岗位实践能力;
依托学分置换等灵活制度设计,叠加顶尖师资、头部企业资源与前沿科研平台的整合优势,进一步深化产教融合成效,为学生提供全方位资源支持。
作为国家示范性软件技术学院核心实践基地、黑龙江省实验教学示范中心,专业拥有国内先进实验教学平台:含 24 个基础实验室、7 个专业实验室,覆盖 AI、VR/AR 等多领域,企业级设备覆盖率超 90%;配备信息化教学系统与丰富开发资源,实行 24 小时开放,为适用型人才的实战、竞赛、创新提供全天候硬件支撑。
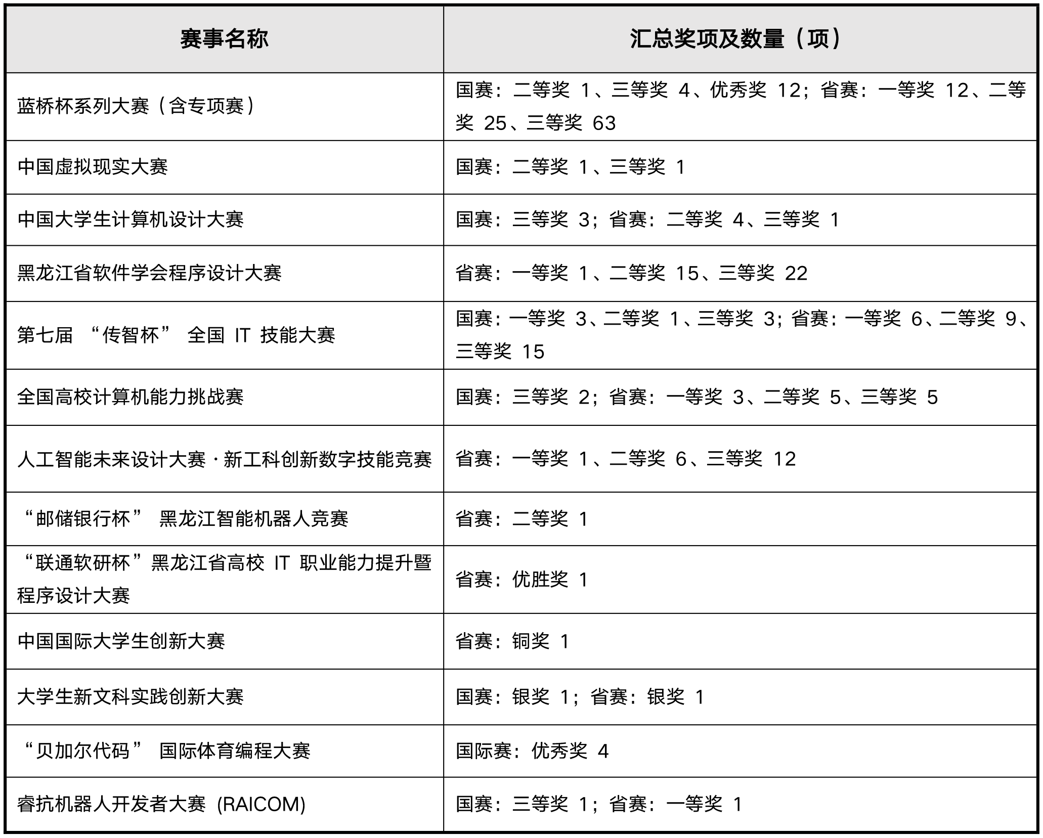
专业坚持 “以赛促学、以赛促创”,构建多层次竞赛培养体系,作为国家示范性软件技术学院的特色育人环节,学生参赛覆盖面与获奖层次持续提升,创新实践能力获行业与教育界高度认可,进一步夯实了适用型人才的技术竞争力。