三、你将获得的竞争优势?
1.你能筑牢计算机系统能力,可实现一款流水线CPU设计、可实现一款功能齐全的操作系统内核,可在FPGA上实现自己的CPU,跑自己设计的OS,玩自己开发的小游戏,真正具备软硬协同、全栈贯通的基础;
2.你能在校期间即可获得 2 年企业项目工作经验,将至少完成3-4企业完整项目、完成4个刷课题、兴趣班项目,至少参与一个企业实际真实横向课题 。
3.你能获得比985大学研究生还多的实验室设备等资源,并能在实验室团队带领下参加教育部白名单比赛,充分展示你的能力;
4.你能通过华为ICT学院获取华为HCIA、HCIP、HCIE等职业资格认证,更有机会成为华为学生布道师;
5.你能在学生创新中心24H实践育人环境孵化自己的项目,专业将全面助力项目落地,让你的项目成为新时代的独角兽。
三、我们如何助你成才?
1.专业已构建三进阶实验实践课程体系
基础层(数学建模、编程能力)→进阶层(计算机软硬件系统开发)→实践层(项目制,开展智能车自动驾驶场景化等实践课程),无缝对接岗位需求。
程序设计基础课程设计、面向对象程序设计课程设计、计算机组成与设计课程设计、操作系统课程设计、智能无人系统综合设计I、智能系统项目实践I、智能无人系统综合设计II、智能系统项目实践II、专业实习、毕业实习。
2.打造24H开放实践育人环境,推行"兴趣班+刷课题+打比赛+企业实践"四维育人模式
专业结合CDIO和OBE两大理念,重视基础教学与改革、强化工程实践能力及创新创业能力培养,重视学生计算机系统能力培养,突出软件编程、硬件开发等软硬件动手实践能力培养、工程实践能力及创新能力培养方面。
专业依托计算机系统实验教学中心、学生创新中心、未来技术中心协同打造24H开放实践育人环境,开展学生进实验室项目,学生大一下学期可根据个人兴趣情况申请进入专业各个实验室和科创基地进行学习和项目开发工作,通过专业开设的兴趣班、刷课题、打比赛等第二课堂活动极大提升学生工程实践能力和创新能力。
大一开设兴趣班:全地形车开发、电子产品制作、无人机维修、QT应用开发等
大二开设刷课题:嵌入式系统开发实践、Linux编程开发、智能车开发实践等
大三开设刷课题:大模型应用开发、FPGA设计与验证、无人机设计与开发等
大四企业实践项目:机器人类、物联网类、智能系统类
3.产教融合协同育人
与华为公司共建ICT学院,共同开展人工智能华为职业认证与学生布道师人才培养,引入鸿蒙应用开发、大模型应用开发等前沿课程,学生可考取华为HCIA、HCIP、HCIE等职业资格认证,直通华为生态企业就业。
专业与龙芯中科、上海睿赛德、高云半导体等企业深度合作,共建联合实验室,是龙芯中科“百芯计划”合作专业,构建了涵盖国产FPGA、国产LoongArch指令集、国产MCU、国产RTOS的嵌入式人才培养体系,同中国电子学会、上海睿赛德电子科技有限公司共同开展嵌入式系统工程师中级认证,全方面支撑国产化人才需求。

四、谁将引领你的成长
智能科学与技术专业已建设一支由专任教师和企业工程师构成的满足专业教学与应用型科研的师资队伍,专业师资团队水平居省内同类型学校首位,共有教师16人,博士5人,硕士10人,双师型教师4人,企业一线工程师4人,其中5人博士均毕业于哈尔滨工业大学,双师型教师曾任职于华为、阿里等企业,企业一线工程师来自于上海睿赛德、厦门算能、龙芯中科等行业主流企业,经过多年实践,师资团队有能力有保障助你成为具身智能时代的优秀人才。
张宏
教授,2007年毕业于哈尔滨工业大学,获博士学位。承担、完成哈尔滨工业大学委托项目《面源黑体光谱发射率及性能测试》,哈尔滨理工大学自制设备项目《STC-MPU综合实践开发仪》。指导完成大学生创新项目多项,其中国家级3项,省级2项。发表科研论文20余篇,其中SCI 检索3篇,EI检索5篇,核心期刊5篇。实用新型专利6项。指导学生参加电子大赛多项,其中指导学生参加第十六届中国研究生电子设计竞赛1项,获东北赛区团队二等奖。从事本科、研究生以及博士生教学多年,先后承担计算机相关课程,《计算机组成原理》、《计算机系统结构》、《计算机接口》、《计算机控制》、《单片机原理》、《计算机网络(双语)》、《数字电路》、《信号与系统》、《C语言程序设计》等十余门课程教学工作。
李刚
讲师,2006年毕业于东北大学,获硕士学位。目前任软件学院集成芯片与智能系统应用技术研究中心主任、智能科学与技术教研室主任。主持完成黑龙江省教育厅教改项目2项,主持完成教育部产学合作协同育人项目5项。目前在研教育部产学合作协同育人项目3项,就业育人项目2项。发表科研、教研论文10余篇;指导国家级、省级大创项目5项,指导学生参加全国互联网+大赛、嵌入式大赛、集创赛等竞赛,多次获全国一等奖。所讲授的主要课程有《计算机导论》、《数字电路与逻辑》、《计算机组成原理》、《操作系统》、《机器人编程》、《智能无人系统综合设计》等课程。
研究方向:体系结构与SoC设计、嵌入式AI、智能机器人等。
李天昊
嵌入式系统设计师,讲师。曾在江苏金恒信息科技股份有限公司从事嵌入式软件(视觉)工程师工作,曾经参与全自动冲击试验机器人开发,负责视觉标定工作和算法设计工作新系统提升了实验室设备的智能化水平,能够实现自动调节冷却和保温,稳定上料速度,自动传输数据,规范实验操作,减少人为误差,从而提高实验的准确性和工作效率,并减轻了人力工作负担。作为智能科学与技术教研室教师,主要担任专业嵌入式相关课程教学,目前已经培养出十余名优秀的嵌入式软件工程师,为国内嵌入式领域输送人才。
陈涛
高级工程师,中共党员,毕业于哈尔滨理工大学,研究生学历,现为哈尔滨信息工程学院智能科学与技术专业教师。
曾任深圳华为海思半导体有限责任公司工程师,联合参与华为与工信部国密子卡研发, Flex Ethernet 路由器子卡研发 ,车载以太网PHY芯片研发,发表多篇科研论文,申请软件著作权两项,主讲《数字电路与逻辑》,《计算机组成与设计》。
研究方向: 计算机系统结构,网络硬件加速,集成电路设计。
徐相坤
双师,硕士研究生,毕业于黑龙江大学计算机专业,智能科学与技术教研室教师。曾在多家企业先后担任软件工程师,技术经理,项目经理,软件部部长,技术总监,企业创始人,企业合伙人,企业法人等职位。多年奋斗在软件行业一线,具有十余年的软件开发经验。
研究方向:Python语言,Go语言,Web系统开发,智能系统开发,人工智能、软件测试、软件工程。
五、学习条件如何?
依托学校未来技术中心、学生创新中心、机器人与人工智能实验室、智能系统应用开发实验室、嵌入式系统实验室等8个中心、实验室,打造24H开放实践育人环境,开展人形机器人、无人机集群、水下机器人等实战项目,学生直接参与教师承担的机器人、无人机飞控、大模型应用等真实企业横向课题,构建具身智能、智能硬件开发高地。
七、他们,获得了哪些奖项?
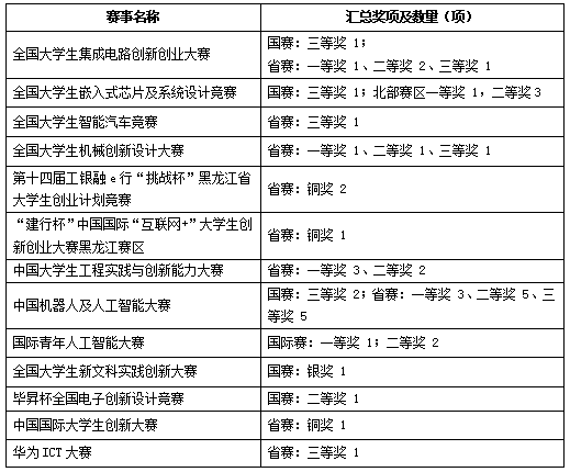
依托学生创新中心,搭建24H开放实践育人环境,近三年获全国大学生智能车大赛、全国大学生集成电路创新创业大赛等国家级奖项15项,省部级奖项48项,获奖学生超200人次,竞赛获奖率居省内同类院校首位。
八、他们,从这里走向何方?
具身智能、AI领域就业与深造,未来可期
AI赋能已成为各行各业未来发展趋势,AI人才缺口巨大,专业培养从事具身智能机器人、智能硬件与智能系统、大模型应用开发、信创等相关领域行业企业产品设计、开发、测试及工程实施与管理等岗位的具有较强工程实践能力的高素质应用型人才,发展空间十分广阔。毕业生可以面向智能硬件、智能机器人、智能系统等领域,从事C++开发、Linux系统开发、嵌入式开发、智能硬件开发、智能机器人应用开发、人工智能算法应用开发、工程实施及技术支持等工作,也可以继续攻读智能科学与技术、计算机、自动化等相关学科的硕士学位。