我们为有志深造的学子搭建起公益性的升学保障体系:特设考研/考公专班,由经验丰富的专职教师领衔,免费提供真题精讲、考点梳理、模拟面试、复试策略等一站式服务,全程无附加费用。
三、你将获得的竞争优势
专业技术能力:本专业采用独特的“2+2”培养模式,在特定领域形成超越普通院校的深度竞争力。前两年夯实计算机基础,通过计算机组成原理、数据结构、操作系统等核心课程,构建对计算机系统从底层硬件到顶层软件的完整深刻理解。后两年聚焦领域深度,100%企业双师型教师授课,通过多年的企业工作经验,引导学生深入选择一个主攻方向,如高并发企业级应用开发或智能嵌入式系统,进行项目式学习。学生将获得在特定赛道上的系统级设计能力和解决复杂工程问题的能力,这正是我专业区别于许多同类院校的核心优势。
项目经历:大学期间,学生通过跟随导师刷课题等形式,至少完成3到5个企业级项目。其中,2个基础项目打底,2到3个方向性项目作为亮点。
实习经历:本专业通过体系化的实习安排,确保学生在校期间即可深入产业一线,实现从“学知识”到“创价值”的平滑过渡。在大一和大二的认识实习中,学生将走进哈市的知名软件与科技企业,直观感受前沿技术氛围与企业文化,建立对职业生涯的初步认知。大三的专业实习,企业工程师入校,学生以项目组成员身份直接参与实际的商业项目开发,在真实的工作环境和项目压力下,应用并锤炼学生的方向性专业技能。大四的毕业实习阶段,学生将作为准员工深度融入企业,独立或主导完成特定模块的开发任务,通过出色表现可提前锁定正式offer,实现从校园到职场的“无缝衔接”。
竞赛获奖:学生在校期间参与各类专业比赛,获奖率达90%以上。
专业证书:华为ICT认证、JAVA开发工程师、数据库系统工程师、网络工程师、软件设计师、系统集成项目管理工程师、嵌入式系统设计师、信息安全工程师、行业认证麒麟操作系统运维工程师。在校期间获得证书的比例达到80%以上。
四、我们如何帮你成才:
1.育人模式:计算机科学与技术专业实施两年基础+两年分方向领域深耕学习的 “2 + 2” 分阶培养体系
前 2 年:筑牢根基 依托 “专业课前置”,“核心课程三进阶” 特色体系,强化专业基础理论,培养自主学习能力,保障夯实每位学生高阶学习根基。
后 2 年:实战淬炼 在大三、大四学年,依据市场行业岗位需求,细化岗位方向,专业提供了多样化的专业选修课,学生依据自己的兴趣方向,从软件开发、大数据、网络工程、网络安全、嵌入式、人工智能等众多岗位方向中,选择一个岗位方向进行深入学习,全力练就岗位所需技能,精准对接就业市场。(加入数字类信息,如项目时长、项目数,体现出多,体现出以专精方向的后两年实践)
2.校企协同育人:计算机科学与技术专业与华为、联想、天融信、锐捷、360、中软等国内多家知名企业建立校企合作关系,共建校内外实践基地。实现“校企协同育人”、“工学交替” 的人才培养模式,构筑了产学研深度融合。

3.核心课程
本专业旨在系统化培养掌握坚实理论基础、具备卓越工程实践能力的高素质应用型人才。专业必修环节课程有14门,专业选修环节课程有42门,集中实践环节课程有11门。其中专业必修课构建从硬件底层到软件系统的完整知识体系,并将人工智能、Linux等前沿技术纳入核心,确保知识结构时代性。专业选修课聚焦JavaEE、Python数据、嵌入式、网络安全等产业热点,实现个性化、前沿化的能力拓展。集中实践环节通过递进式的课程设计、项目综合实践与企业实习,形成“理论-实践”螺旋上升的教学闭环,以项目驱动为核心,确保学生将知识内化为解决复杂工程问题的真实本领,从而保证学生“学会、学透、学以致用”。部分专业核心课程如下表所示。
部分学生实践作品介绍:
五、谁将引领你的成长?
计算机科学与技术专业由资深教学名师引领,着力打造“双师双能型”师资队伍。现有教师团队规模为国家同类专业人数最多,高级职称教师占比42.86%,实践指导教师100%由来自企业一线的工程师担任。教师团队人数为省内第一,全国前列。专业专任教师数、具有行业经历专任教师比例、参加境内外交流覆盖率在省级合格评估中评为A类。
六、学习条件如何?
专业依托华为、中软国际、360安全、越疆科技等头部企业深度战略合作,专业建成21个校企共建实验室及实训基地,覆盖网络基础、大数据挖掘、嵌入式与物联网、信息安全、人工智能等前沿领域,企业级真实项目环境覆盖率100%;构建"校企共育、实战赋能"培养模式,产教深度融合,为高适用型人才的实践、创新、就业提供全链条技术支撑。实验室使用面积达2200平方米,设备总值792.85万元,位居全国民办高校计算机科学与技术专业前列,专业建设支出、生均实验/实习经费、校内实验实训场所数量、国家级实践教学基地校外实习基地、省级实践教学基地、校外实习实训基地在省级合格评估均评为国家A类。
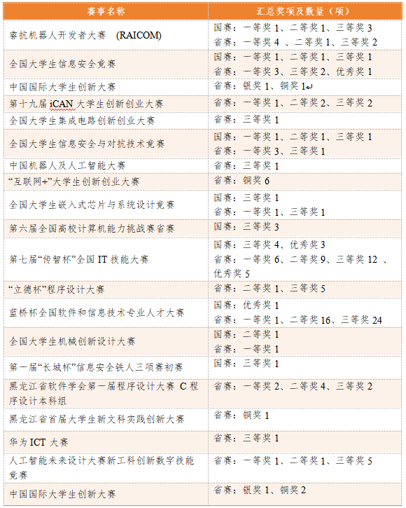
七、竞赛获奖
近三年学生累计斩获省级以上奖项200余项(其中国家级45项、省级160余项),完成大学生创新创业训练项目100余项,在睿抗机器人开发者大赛、全国大学生嵌入式芯片与系统设计竞赛、蓝桥杯、传智杯等顶级赛事中屡获国家级殊荣。在2025年的ISCC(全国大学生信息安全竞赛)中是黑龙江省唯一一所获得国家级一等奖院校。
八、他们,从这里走向何方?