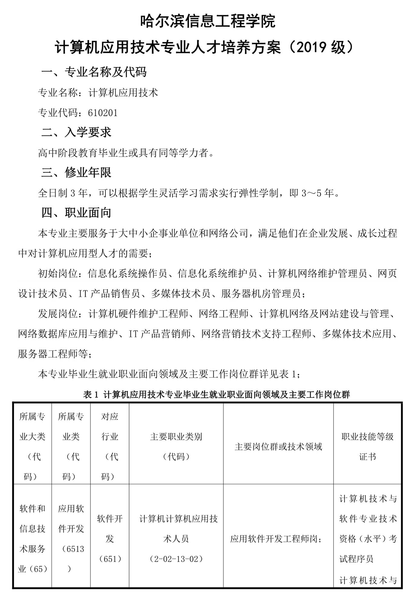
公共服务
来源:信息公开发布时间:2021-08-26 15:46:00
上一条:哈尔滨信息工程学院2021年学生军训服采购 公开招标公告
下一条:哈尔滨信息工程学院计算机应用技术专业人才培养方案2020级