edu邮箱 |
首页
学校概况
学校简介
八大亮点
七大改善
花园校园
智慧校园
运动校园
实践条件
组织机构
教学单位
职能部门
教师队伍
专业带头人
高水平教师
教科研团队
教师故事
学科专业
专业排名领先
专业介绍
专业方向介绍
专业主任说专业
校企合作
教学科研成果
就业导向人才培养
就业教育特色
学生科创成果
实践教学环境
现代产业学院
国际合作
海外留学
海外研学
招生就业
招生工作
就业创业
学生成长
厚德育未来
竞赛创未来
运动享未来
美育竞未来
生活悦未来
奖助筑未来
校园生活
学生公寓
餐饮商服
交通服务
导览服务
生活指南
空调专题
公共服务
人才招聘
校历
信息公开
下载专区
常用链接
首页
学校概况
学校简介
八大亮点
七大改善
花园校园
智慧校园
运动校园
组织机构
教学单位
职能部门
教师队伍
专业带头人
高水平教师
教科研团队
教师故事
学科专业
专业排名领先
专业介绍
专业方向介绍
专业主任说专业
校企合作
教学科研成果
教学科研
就业教育特色
学生科创成果
实践教学环境
现代产业学院
招生就业
招生工作
就业创业
学生成长
厚德育未来
竞赛创未来
运动享未来
美育竞未来
生活悦未来
奖助筑未来
校园生活
学生公寓
餐饮商服
交通服务
导览服务
生活指南
空调专题
公共服务
人才招聘
校历
信息公开
下载专区
常用链接
公共服务
当前位置:
首页
>
公共服务
>
信息公开
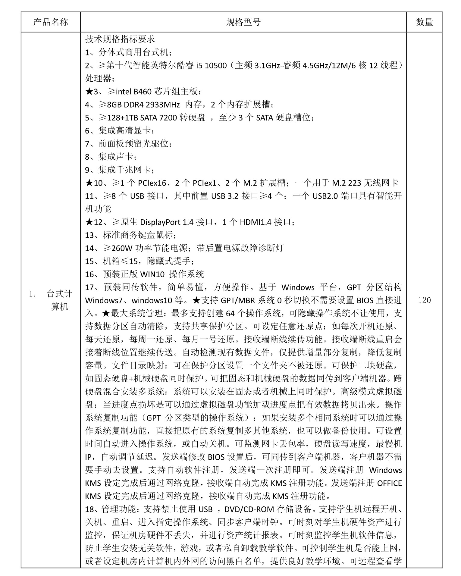
哈尔滨信息工程学院 计算机采购招标公告
来源:信息公开
发布时间:2021-07-10 09:36:33
一、标的名称:软件学院台式计算机采购招标
二、招标内容及要求:
1
、项目内容:符合计算机参数要求(附带管理功能)
2
、数量要求:
123
台
3
、品牌要求:戴尔、联想(商用机型)
4、计算机具体参数:
5
、
发票要求:增值税普通发票。
6
、提供制造商出具的针对本项目合法来源渠道证明(仅限黑龙江省)。
三、投标人的资质要求
1
、
企业资质和营业执照。
2
、具有良好的商业信誉和健全的财务会计制度。
3
、在经营活动中无重大违法违纪记录。
4
、院校计算机产品中标案例。
四、招标文件的发放
时间:
2021
年
7
月
10
日
-2021
年
7
月
11
日
9
:
00-17
:
00
。
五、投标文件的密封和递交
1
.递交投标文件的地点和截止时间
(1)标书邮寄地址: 宾县宾西镇大学城9号哈尔滨信息工程学院 陈丽娜收 ,
电话
: 18846812991
(2)投标人必须在2021年7月14日16:00点前将投标文件邮寄到或送达到
B
座
116
。
(3)因招标文件的修改或其他原因推迟投标截止日期的,则按招标办书面(或电子邮件)通知规定的时间递交。
2.
投标文件的密封
(1)投标文件包括正本一份、副本二份。均须由法定代表人(或经其正式授权的代理人)在投标文件相应位置签字并加盖公章。
(2)招标办将拒绝接收不符合密封要求的投标文件。
2021
年7月10日
总 务 处
上一条:哈尔滨信息工程学院 2021-2022级新生行李备品采购招标公告
下一条:关于哈尔滨信息工程学院图书采购项目的中标公示