物流管理
Logistics management
专业特色与优势
物流管理专业是黑龙江省重点建设专业,依托学校强大的信息技术人才培养优势,推进学科的深度交叉融合,设置多门计算机及国际货运相关课程,培养智慧物流和国际物流方向应用型人才。
教学团队具有丰富的专业教学、学科建设和管理经验,专业借鉴国际商科及工程教育先进理念,采取小班额、研讨式、体验式教学方式,将行业经典案例引入课堂教学,紧跟时代前沿讲授现代物流技术、信息技术,与行业企业人才需求相一致,提升学生的综合素养。
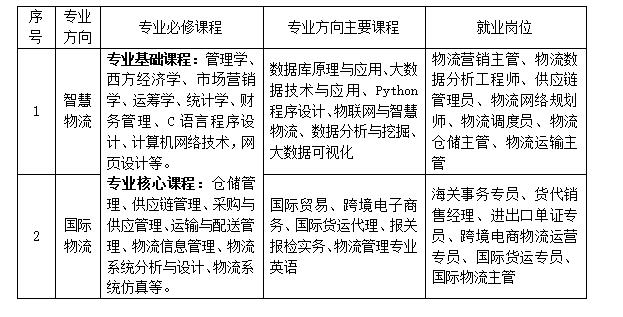
各岗位方向主要课程

实践教学
专业建有2000平方米的实践中心,包括智慧物流实验室、物流虚拟仿真实验室、物流信息系统实验室、大数据物流应用实验室等,充分培养学生物流信息处理、数据分析能力和数字化管理能力。
专业与京东物流、顺丰速运、邮政物流、黑龙江俄速通等优秀企业建立了校企合作关系,携手共建专业实践基地、共享师资队伍,联合培养智慧物流、国际物流卓越人才。
就业领域与发展前景
全球化、智慧化是未来物流行业发展的大趋势,预计到2025年,智慧物流市场规模将超过万亿,是推动社会经济发展的持续动力。中国是全球最大的物流市场,每年新增就业岗位超过100万,未来智慧物流人才和国际供应链管理人才的需求将极为旺盛。
本专业的毕业生能够在企事业单位、科研院所、国际口岸及政府部门从事物流与供应链系统的设计、优化与运营、商务数据处理、国际采购与通关等方面的工作,也可在本专业或其他相关专业继续深造,攻读硕士、博士学位,或者出国留学,未来发展前景十分广阔。
(*涉及数据更新至2022年7月31日)