• 首页
  • 学校概况
    学校简介 办学定位 学校文化 校园风光
  • 组织机构
    机构设置 教学单位
  • 教师队伍
    专业带头人 专业教学团队 实践指导团队 教风
  • 学科专业
    专业设置 专业方向介绍 实践条件 专业主任说专业 专业主任说专业(二)
  • 教学科研
    教务处 科研处 图书馆 资源链接 教学质量监控中心
  • 合格评估
    评估动态 评建简报 “问与答”系列 他山之石 下载专区 通知公告
  • 招生就业
    招生工作 就业创业 继续教育招生 校友工作
  • 学生成长
    学生工作 党团建设 学生活动 学生大赛 学生来稿
  • 校园生活
    餐饮商服 学生公寓 艺体中心 魅力校园
  • 公共服务
    人才招聘 校历 信息公开 职工通勤 下载专区 常见链接
新增 校训 教学楼 致远桥 宿舍2

新闻公告

积极、踏实、学习、开放

新闻公告

当前位置: 网站首页 > 招生就业 > 就业创业 > 新闻公告

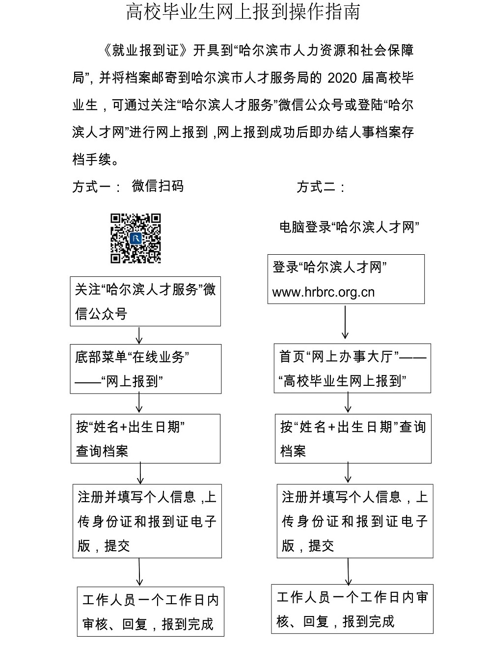
高校毕业生网上报道操作指南

  • 新闻公告
  • xinwengonggao
  • 2020-06-10 09:36:13

 

 

  • 上一篇哈尔滨信息工程学院2020届毕业生生源统计表
  • 下一篇哈尔滨信息工程学院关于开展2020届毕业生就业缓冲区工作的

哈东校区:哈尔滨宾西技术开发区大学城9号

江北校区:哈尔滨市利民开发区学院路950号

版权:哈尔滨信息工程学院

备案号:黑ICP备05007064号

哈尔滨信息工程学院
微信公众平台